其實這個DIY只是為了方便在DIY前級或後級等設備後方便連接到多個音源用的,以前自己在DIY時就只是用最基本的雙刀波段開關,再配合隔離線來分配輸入音源,但有經驗的人一定常一些困擾,一是一堆線在開關這裡,接不好就變得很醜!二是4條(或更多)長長的音源從後方RCA座配接到波段開關,再從波段開關接到擴大機的輸入,不小心就有干擾。
為了減低以上這些問題,還是來做個音源入選擇板好了! 但不是像一些設備上的觸控式或電子式的方,這次要做的還是用最簡單的旋轉式波段開關來選擇,為了縮短音源線的配線長度,把干擾降到最少,我們利用繼電器來切換音源,並把RCA座直接做在同一片板子上,電路很簡單,請看下圖:

電源我們用AC 9-12V,或直接供給DC電壓也可以,可能有人會注意到R* (0歐)
或更高的電阻,預留這位置是為了使用不同供電壓時, 可以利用這個電阻來限流並降壓至你要的電壓,比如12V AC電壓在經整流後會成為DC 16.8V左,如果你使用了12V的繼電器,可能會有人擔心壓差大太會不會把繼電器給燒,所以就可以串個電阻來壓降。
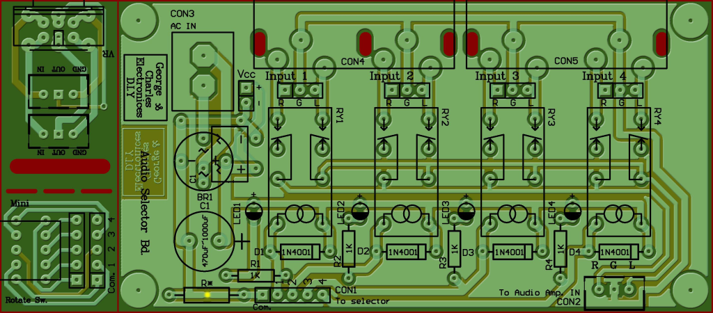
電路板的配置圖如下:

板子上保留了一些沒用到的備用位置,使用者不用管, 只要以電路中的零件來製作就好,但我也來說明一下那些預留的位置:
1. R*位置黄點的位置的下方,如果你要串限流電阻時,要把這標示位置的銅箔切斷。
2. 在RCA座下方還留有4個3 Pin的接點,是保留給想要使用外接的RCA座使用的。
3. 圓型橋式整流旁有保留一個給方型整流器的位置,二選一來裝置就好。
4. 保留一個Vcc接點,當有其它設備要取用這整流過的電源時,可以從裡取用。
5. LED的位置是為了需要指示音源位置使用的,裝在機箱內時看不到當然就不要裝這些LED的,如果你裸機或透明機箱時就可焊上這些LED及R1~R4那幾顆電阻(使用時焊上1K的電阻)。
6. D1~D4不用接的,那是保留給那些想用電晶體控制這電路板時,防止繼電器線圈在斷電時的反電動勢輸出負壓而燒毀電晶體,這時就要裝上這幾顆保護二極體。
以下為焊好零件的參考照片:

注意事項:
- 供應電壓AC 9V 或DC 12V,如果電壓更高時斷R*處下方的銅泊,焊上R*限流電阻,因不同的繼電器, 有不同的內阻,所以這裡可能要用試的,先串X歐姆的電阻,如果繼電器動都不動,表示電阻太高,換小一點再試;如果繼電器吸上,用萬用表量一下動作的繼電器上線圈點的電壓,如果高於12V那電阻就可以再換高一點的。


- 密封型的波段開關有專用的配接板,有2組4波段的開關組,只選擇其中一組就好了,說不定那天一組壞,只要把排插換到另一組就好了! 另要注意排插1~5 pin兩端要對上。

- 音源線輸出就直接連接到你的擴大機輸入端,唯一要注意的是左右聲道要弄對,線材最好用隔離線,用單線者最好編(絞)線。
- 電路板我會製作來分享,電路板上我更再LAY了一片給音量VR用的配接板,常用的16mm及小型密封型的VR都可使用。注意配線時使用隔離線,包覆最外層的那條線要連至VR的第1腳,也就是電路板上有標GND的位置,可參考一下圖的範例。


- VR板及波段開關板在同一片板子上,分離時請用斜口鉗剪斷,不要用折的!!!
- 電路板的Layout如下,如果您要自己手工板的話,,請下載,並以1:1的比例印出:IN-SEL-FILM.pdf

希望這個簡單的分享可以讓你在音源的配接上更為方便且變得乾淨清爽。

依實際使用時如果你使用DC12V~14V或AC9V時就不用這個動作,如果你使用AC12V,那這個限流R*我實測使用200歐姆剛好適用,但如果你用的繼電器跟我不一樣,因為不同繼電器的線圈阻抗可能不同,你可配合萬用表量一下動作的繼電器線圈上的電壓,是否符合你繼器的電壓?再試時的增減這個電阻的值。
原發表George Liao. 2016/12/5 版權所有,請勿轉載
電路板及零件供應:
這次為了減少大家安裝的困擾,連音源線及連接VR的線都一起包含了,而且直接使用隔離線,讓大家沒有這線材製作的麻煩,選擇用的波段開關也使用高檔的密封式開關,控制的線也都一起提包含進來了。
有需要電路板或零件包的站友,請Email連絡:[email protected]
1.音源選擇輸入電路板 $100
2.零件包 $330
運費:$50
| 零件清單 | |||
| 名稱 | 數量 | 名稱 | 數量 |
| 4P RCA座 | 2 | 音源隔離線含端子30Cm(音源輸入) | 1 |
| 12V 雙刀8腳繼電器 | 4 | 音源隔離線含端子15Cm(隔離線在第1腳,音量VR板專用,勿用在音源線) | 2 |
| 4段2刀波段開關 | 1 | 5 pin插針 | 2 |
| 1A橋式整流 | 1 | 小3Pin插座(音源) | 3 |
| 470uF/25V(1000UF) | 1 | 大2 Pin端子(電源) | 1 |
| 5 P 雙母頭排線40cm | 1 | 限流電阻(200R) | 1 |
*因每個人固定板子高度不同,所以零件包內不含銅柱。
*零件包不含音量VR(可變電阻)。
