我想常在我們[喬治查爾斯電子電路網]上逛的人大都知道TDA7294了,上次我已規劃並分享了”可橋接TDA7294功率放大器”,那為何又要做這個也是TDA7294的DIY功率放大器呢?
上回的”可橋接TDA7294功率放大器”,是純後級,並不包含前級及喇叭保護等電路,它在橋接後可得到很大的功率,且音質也不錯,但不是每個人都會使用到那麼大的功率,且當成兩聲道使用時,我覺得音質平平,也許是沒有加入DC-SERVO的原故?
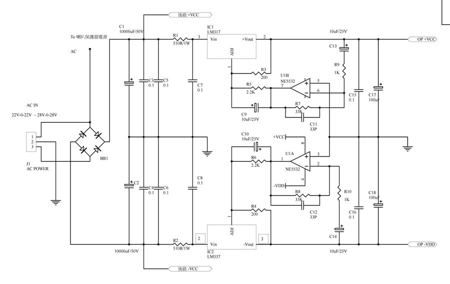
那不是也有了LM3886 DC-SERVO AMP了嗎? 不錯! LM3886 DC-SERVO AMP 音質真讓人滿意,尤其是加了TUBE SERVO前級時,更是讓人有說不出的感覺,但是有些高價的喇叭組合效率較低,讓人感覺有點推不大動的感覺,所以我們這次使用了TDA7294這個功放IC,他單聲道有100W,配合跟LM3886 DC-SERVO AMP一樣的相關周邊電路,一樣也是參考對岸松勝電子的電路,他們的電路圖都不大清楚,我花了不少時間把它畫出來,且我把前級OP使用的電源改變了一下,因為從製作LM3886 DC-SERVO AMP時前級電源使用的7815及7915來說,可能由於廠牌的原因,正、負電壓總是會差個零點幾伏特,所以這次改用LM317及LM337穩壓IC,且包含了電源的伺服電路,實際使結果真的還不錯。
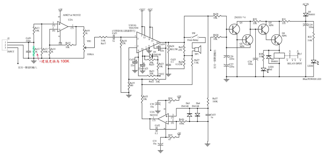
電路圖如下:


我們不再對電的原理做進一步說明了,純粹以DIY成果分享為主,如果想要對電路進一步瞭解,我想到GOOGEL上搜尋一下,應該可以找到TDA7294的相關資料。
這次在電路板LAYOUT方面問題少了許多,有了上次LAYOUT LM3886的經驗,不會像上次LM3886時LAY了4~5個版本才解決啍聲的問題,只做了小修正;另外在LM3886時大家找不到合適的散熱片,這次特別花了精神找到合用的散熱片,如果大家買不到,我可以供應,配合LAYOUT,散熱片還可以在鎖銅柱的同時固定它,很穏固!如果大家買不到,我可以供應。
零件的配置圖如下:

安裝焊接零件時,要從跳線開始焊,有極性的零件要注意安裝的方向;跳線如果是電源路徑,使用粗一點的,跳線材料可使用零件剪下來的腳就好了,我看有些站友使用漆包線或是被覆的導線,都還要再剝皮,有點麻煩。
土黄色的路徑是給大家鋪鍚用的(如果是廠製板),用以加大主要電源路徑的電流能力。前級電路中的OP(U2)目前設計上還是使用NE5532,但相信大家都很瞭解了,更換一些高規格的前級OP,對音質可以有改善的空間,如大家常用的OPA2134、OPA2604等雙OP的IC都可以用,喜歡真空管味的還可以選擇大S的NE5532,所以最好使用IC座來焊,以後更換OP方便許多。
U3目前也是使用NE5532,也有人會換用更高速或發燒的OP,待大家自己實驗了!
零件清單如下所示:
| TDA7294-GC DC-SERVO AMP. 零件表 | |||
| 編 號 | 零件數值 | 備註 | 數量 |
| 電 容 | |||
| C1,C2 | 10000uF/50V | 電解電容 | 2 |
| Ca22,Cb22,Ca23,Cb23,Ca24,Cb24 | 22uF/50V | 電解電容 | 6 |
| C29,C28 | 100uF/50V | 電解電容 | 2 |
| C17,C18 | 100uF/25V | 高速電解電容 | 2 |
| C26,C27 | 220uF/25V | 電解電容 | 2 |
| C9,C10,C13,C14 | 10uF/25V | 電解電容 | 4 |
| C30,C31 | 10uF/25V | 鉭質或電解電容 | 2 |
| C3,C4,C5,C6,C25,Cb25,Ca32,CB32 | 0.1uF | 金屬皮膜 | 8 |
| C7,C8,C15,C16 | 0.1uF | 基層電容 | 4 |
| Ca33,Cb33 | 1uF | 基層電容 | 2 |
| C11,C12 | 33p | 陶磁電容 | 2 |
| Ca20,Cb20 | 220p | 陶磁電容 | 2 |
| Ca21,Cb21 | 1uF/50V | 金屬皮膜 | 2 |
| 以下電阻沒標明瓦數者為1/4W 1%金屬皮膜電阻 | |||
| R1,R2 | 510R/1W | 使用28-0-28變壓器時改為560歐姆 | 2 |
| R3,R4 | 200R | 2 | |
| R5,R6 | 2.2K | 2 | |
| R7,R8,Ra22,Rb22,R29 | 33K | 5 | |
| R9,R10,Ra12,Rb12,Ra16,Rb16** 經多次測試,建議更換此電阻為100K | 1K,變更為100K | (注意)Ra12,Rb12這顆阻跟輸入阻抗有關,目前用499R算是很小,有些音源推起來會有點吃重成音質的損失,部份網友直接拿掉電不裝 ,但經測試時發現此時對OP輸入端的阻抗較大(本來是好的),但容易把訊源上的雜訊通吃,所以還是建議更換為100K。 | 6 |
| Ra11,RB11,Ra17,Rb17,R30 | 3.6K | 5 | |
| Ra13,Rb13,Ra36,Rb36,Ra37,Rb37 | 100K | 6 | |
| Ra14,Rb14 | 2K | 2 | |
| Ra15,Rb15,Ra23,Rb23,Ra28,Rb28,Ra33,Rb33 | 10K | 8 | |
| Ra18,Rb18, | 22K | 2 | |
| Ra19,Rb19 | 680R | 2 | |
| Ra20,Rb20 | 30K | 2 | |
| Ra21,Rb21 | 20K | 2 | |
| Ra24,Rb24 | 3歐姆/0.5W | 2 | |
| Ra25,Rb25 | 470R | 2 | |
| Ra27,Rb27 | 7.5K | 2 | |
| R31 | 220R/0.5W(使用24-0-24變壓器)但因有時選用不同繼電器,如在繼電器線圈上的壓降太大, 可自行增加這個阻值。 | 使用27-0-27變壓器時改為330歐姆 | 1 |
| Ra26,Rb26 | 0.5R/2W | 2 | |
| R34,R35 | 47R | 2 | |
| VR | 100K/A 或/B 雙連 | FOR音量 | 1 |
| Q1,Q2,Q3,Q4 | 2N5551 | NPN電晶體 | 4 |
| IC1 | LM317 | 穩壓IC | 1 |
| IC2 | LM337 | 穩壓IC | 1 |
| U1,U3 | NE5532 | 2 | |
| U2 | NE5532或AD827 | 或OPA2134,2604 | 1 |
| U4,U5 | TDA7294 | 2 | |
| BD1 | 6A橋式 | 1 | |
| Da1,Db1,Da3,Db3,Da4,Db4 | 1N4148 | 6 | |
| D2,D5 | 1N4001 or 1N4007 | 2 | |
| LED | BLUE 5MM | 1 | |
| 繼電器 | G2R-2A/24V-OMRON | 24V雙刀5以上 | 1 |
| 絶緣片 | 2 | ||
| 絶緣螺墊 | 2 | ||
| 螺絲 | 2 | ||
| 銅柱 | 4 | ||
| 散熱片 | 1 | ||
| 電路板 | 1 | ||
| 8 PIN IC座 | 3 | ||
| 3 PIN接線端 | 中型 | 電源 | 1 |
| 4 PIN接線端 | 中型 | 喇叭 | 1 |
| MINI 插座(3PIN) | 小型 | 信號輸入 | 1 |
零件的選擇如果能依零件表那是最好,但如果沒法找到相同材質的零件,那使用一般零件也可以,但數值要一樣。除了R1,R2,R31在使用28V-0-28V的變壓器時把原來的510歐姆改為560歐姆。
新增說明:實際使用上感覺,使用24-0-24的變壓器效果也不錯,此時請將上述電阻改為470歐姆。
另外TDA7294並沒有如LM3886那樣的全塑料包裝,所以散熱片的安裝需要使用絕緣墊片或雲母片 ,且強烈建議使用散熱膏使TDA7294跟散熱片的導熱性逹到最高,固定螺絲也要使用專用的絕緣墊片,安裝好後最好用三用表的歐姆當量一下,TDA7294的散熱片跟安裝的散熱片間是不導通的。
電源變壓器:
如果要使這個放大器的功率能達到最大,電源變壓器最好使用輸出在24V-0-24V至28V-0-28V之間,,電流在5~6A左右。,約為300W的變壓器。但如果你的使用不會在連續的大功率,那電流小一點的也可以。
注意板子上電源輸入端子的接法,跟我們的LM3886是一樣的,比如使用24V-0-24V的變壓器,接法由左至右為24V-24V-0。
當然變壓器如果能是環型的當然是很好的選擇,但成本過高,對一般入門者可能覺得花費太大,如果選用一般材料行常見的變壓器也可以,以下列出幾個可以使用的型號:
PT-40輸出 0-18V(0.6A), 0-12V(1.2A),0-12V(1.2A), 24V*2(全波1A),18V-24V*2(全波5A)。
PT-42輸出 0-18V(1A), 0-12V(1.5A),0-12V(1.5A), 24V*2(全波1A),28V-30V*2(全波6A)。
PT-43輸出 0-18V(1A), 0-12V(1.5A),0-12V(1.5A), 24V*2(全波1A),24V-32V*2(全波6A)。
完成後的動作,正常的情況下,送電後繼電器旁的LED會漸漸亮起,幾秒鐘後繼電器會吸起,表示TDA7294輸出沒有直流成份,可以放心接上喇叭箱,如果不放心,可以三用表轉到DC的小電壓檔,去量電路板上喇叭輸出的端子,應該是接近0V。
如果你的LED不會亮或微亮,且一段時間後繼電器依然沒吸起,那表示可能TDA7294有輸出直流,喇叭保護電路動作,所以不會吸起,那接著當然要檢查電路了! 從電源檢查起,看看C1,C2(10000uF)的接腳上有沒正常及相同的電壓,比如使用24V-0-24V的變壓器時,電容上應有約34V的電壓,如果OK,再看看連到TDA7294電源的腳位,對地有沒有相同的電壓,在TDA的第7,13腳應量到約+34V,第8,15腳應量到-34V。順便也可以量量OP的的供應電壓,在每個OP的第8腳,應量到+13.6~13.7V,OP的第4腳,應量到-13.6~13.7V。
以LM3886的經驗來說,少部份失敗的DIYer,大部份問題都出現在焊接,新手因怕焊接時間太長把零件燒掉,焊接時間太短以致出現假焊,其實零件沒那麼不耐熱,新手可以電阻實際操作看看,零件焊接在電路板時,熔鍚的形狀最好呈山型,呈球型的往往產生假焊。
以下分享幾張我試做的照片:




完成後TDA7294-GC DC-SERVO AMP實際感受,說實在的,第一次接上一聽,第一個感覺就是,推力很好,POWER很夠,用來推低效率的喇叭應較不用擔心了。
聽感呢? 有些老手對TDA7294的評論是高音沒有LM3886細緻,老實說,我覺得只差一點點,而且更換OP後也會改變聽感,在前面加裝我們TUBE BUFFER (X10D-GC)真空管緩衝前級效果也是很明顯,算是個成功的功率放大器,希望大家DIY成功。
如果你下載的是PDF檔,下一頁你可以看到完整電路圖及電路板底片圖,列印時請注意設定輸出比例為100%,不要有任何縮放,曝光時注意正反面,也就是印出的透明片放在感光線路板時,板面上的文字看起來是正常的文字,不是反字。
PDF檔案下載:KITs\TDA7294SRV\TDA7294-GC-DOC.pdf
安裝注意事項: 請一定要看
1. PDF檔內零件表缺Ca21,Cb21(1uF/50V)未補上。
2. 焊接的基本建議也跟大家說一下,最好使用50w以上的烙鐵施作,有一種可以瞬間加熱的那種也不錯,零件儘量插到底焊,每個焊點的時間不要太短,一次就把焊點焊好,不然一次沒焊好,而多次在同一點燒焊,反而會把銅箔給弄斷!
3. 變壓器AC至電路板的接法要注意,由左至右為AC-AC-0,列如 24-24-0。
4. 有些網友或DIY電路板的人會沒注意到這條跳線,要記得焊上:

5. 有些網友想改用TDA7293,接法如下,把CA24取下,改接,下圖的電路板是反過來的底面:

6. R31本來標的值是470R及510R,但實作時發現電流有點不夠,所以在零件清單己有修正為220R/0.5W(使用24-0-24變壓器),但因有時選用不同繼電器,需求電流不同,如在繼電器線圈上的壓降太大, 可自行增加這個阻值。
7. RA12及RB12,(注意)這顆阻跟輸入阻抗有關,目前用499R算是很小,有些音源推起來會有點吃重成音質的損失,部份網友直接拿掉電不裝 ,但經測試時發現此時對OP輸入端的阻抗較大(本來是好的),但容易把訊源上的雜訊通吃,所以還是建議更換為 100K。像是配合站上的真空管TUBE BUFFER時,更建議如上述說明來做。
8. 此網頁部份文件已有修正,以網頁為準,PDF檔內的文件尚未修正。
所以如果對電路板及零件有興趣的人,請直接在這裡發EAMIL給我: EMAIL:[email protected]
TDA7294-DC-SERVO AMP 新製雙面電路板280元/片
TDA7294————————–120元/個
TDA7294用的絕緣墊片組————-15元(可鎖2顆TDA7294)
繼電器 OMRON———————-70元/個
散熱片—————————185元
NE5532(一PCB板需3顆)————–20元/顆
10000uF/50V(日系)(一組需2顆)—–120元/顆
PT-40—————————-950元/顆(建議) (變壓器漲價,價格會有變動)
10A橋式整流器———————25元/顆
2N5551電晶體(每套需4顆)————3元/顆
LM317—————————–15元/顆
LM337—————————–22元/顆
100Uf/25V(C17及c18的高速電容)——4元/顆
如需要280W環型變壓器,一顆$1,500,規格請參考:280W環型變壓器
@@ 最近也開始試供應完整零件包,內含雙面電路板、散熱片、及所有零件(10000uF改用日系)不含變壓器,目前價格為NT$1,535元,若含PT-40變壓器,目前價格為NT$2,485元(價格會因零件價格有些微調整不) @@ (變壓器漲價,價格會有變動)
@@ 建議使用PT-40變壓器 @@
新的電路板為雙面板,採用黑底,白字印刷,感覺很好,除了不用再焊跳線外,零件焊接後的銅箔也很穩固,不會一推零件就斷銅。如下圖片請參考:


以下是幾張朋友試作時的照片,請大家參考,板上的零件是他自己找的,並非站上供應零件包中的所有零件,僅作參考!


