跳至主要內容
喬治查爾斯電子電路網

喬治查爾斯電子電路網

電子DIY的製作分享園地

  • 首頁
  • DIY 成品分享
  • 電路收集分享
  • 國外國外電子資源導引
  • DIY線上計算鏈結

適用於數字真空管(NIXIE TUBE)的升壓電源電路

2026 年 1 月 14 日 作者: gc_admin

DIY者會喜歡製這樣的復支古時鐘,但其中需要的高壓直流怎麼來, 這個電路對你會有幫助的!

分類 電路收集分享 發佈留言

AT89C2051驅動步進馬達的電路和程式碼

2026 年 1 月 14 日 作者: gc_admin
分類 電路收集分享 發佈留言

以脈波寬度調變法 (PWM) 控制 DC 電源功率

2026 年 1 月 14 日 作者: gc_admin

如果你有小馬達速度或燈光亮度需要控制,一般的認知是調整供應的電壓及電流來改變功率的大小,但這種方法效率很差。如 … 閱讀全文

分類 電路收集分享 發佈留言

迷你電鑽調速器

2026 年 1 月 14 日 作者: gc_admin

T1 = 115/8 VAC transformer. Center Tap not needed. Q1 = … 閱讀全文

分類 電路收集分享 發佈留言

改良-直流馬達方向控制線路(橋式)

2026 年 1 月 14 日 作者: gc_admin

更早時公佈的直流馬達方向控制電路圖

分類 電路收集分享 發佈留言

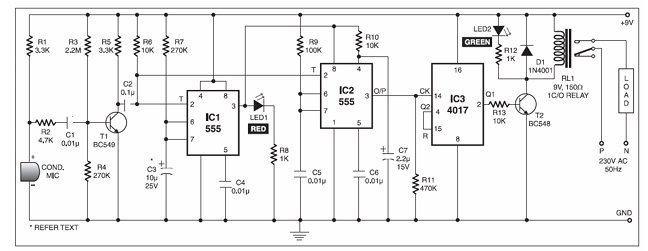
電容式接近控制器

2026 年 1 月 14 日 作者: gc_admin

轉自:www.dzjs.com

分類 電路收集分享 發佈留言

直流 12V 燈泡調光器

2026 年 1 月 14 日 作者: gc_admin

這是一個 12V/2A 的燈泡調光器,可以控制大約 25W 的汽車煞車燈泡,以 NE555做為PWM 控制,d … 閱讀全文

分類 電路收集分享 發佈留言

延遲開啟繼電器

2026 年 1 月 14 日 作者: gc_admin

R1,R3 = 10KR2 = 680K (see text)R4,R5 = 6K8C1 = see text … 閱讀全文

分類 電路收集分享 發佈留言

5 to 30 分鐘計時器

2026 年 1 月 14 日 作者: gc_admin

要注意的是 555 Timer IC 要選用 CMOS 型的,一般的 555 可能無法正常動作,依其時基計算公 … 閱讀全文

分類 電路收集分享 發佈留言

觸控開關 ON/OFF(雙觸控板)

2026 年 1 月 14 日 作者: gc_admin

一些新一代的電器用品需要一些改進的功能,所以許多的接觸開關應用在許多電器用品上,這是一個以 NE555 TIM … 閱讀全文

分類 電路收集分享 發佈留言
較舊的文章
較新的文章
← 上一頁 頁面1 ... 頁面3 頁面4 頁面5 頁面6 下一頁 →

近期文章

  • 自製PCB(電路板)教學
  • 入門級的GC-PCM2706 USB DAC
  • USB DAC GC-V2.0 Plus (PCM2706+TDA1543+RA1耳擴)
  • 真空管+FET的HI-FI耳擴(A類)
  • 真空管緩衝前級X10D-GC V1.0D

近期留言

  1. 「入門級的GC-PCM2706 USB DAC – 喬治查爾斯電子電路網」於〈USB DAC GC-V2.0 Plus (PCM2706+TDA1543+RA1耳擴)〉發佈留言
  2. 「可直接設置為橋接(BTL)的TDA-7294雙聲道功率擴大機-V1 – 喬治查爾斯電子電路網」於〈可橋接TDA7294-AMP-MULTI V2.0功率放大器-(2版含前級)〉發佈留言
  3. 「https://suncity888.fun/」於〈分享國外DIY網站[Electronics-DIY.com]英文網站〉發佈留言
  4. 「Vincent Liu」於〈電子耳(助聽器)-(Amplified Ear)〉發佈留言
  5. 「WordPress 示範留言者」於〈網站第一篇文章〉發佈留言
© 2026 喬治查爾斯電子電路網 • 網站設計採用 GeneratePress